SurvBregDiv: Bregman Divergence Data Integration for Time-to-Event Modelling
SurvBregDiv.Rmd1. Introduction
The SurvBregDiv package implements a
Bregman-divergence-based transfer learning framework for survival
analysis, enabling principled borrowing of external information while
explicitly accommodating population heterogeneity between the internal
study and external sources.
Key Features
Three external data integration modes
Depending on the type of external data available, the package
supports:
Individual-level data: when full covariate and outcome data from an external cohort are accessible, integration is performed via a weighted pseudo-likelihood framework.
Coefficient-level summaries: when only external regression coefficients or external risk scores are available, integration proceeds via Kullback–Leibler divergence penalization.
-
Coefficient + curvature summaries: when or are available, with an additional positive semidefinite matrix (e.g., information matrix or variance–covariance matrix) is provided, integration proceeds via Mahalanobis distance penalization.
Note: These three modes are not mutually exclusive. If individual-level external data are available, one may first fit an external model to obtain (and optionally ), then proceed with KL or Mahalanobis integration. Conversely, if only is available without curvature information, setting reduces the Mahalanobis distance to the squared Euclidean distance, making the Mahalanobis framework applicable in this setting as well.
Two study design frameworks
The package supports two primary study designs for time-to-event
analysis: - Full-cohort Cox models: standard Cox
proportional hazards regression using the complete cohort, suitable when
all subjects’ follow-up and covariate data are available. See the Cox model vignette for details. - Nested
case–control (NCC) designs: conditional logistic regression on
sampled risk sets, appropriate when covariate collection is
resource-intensive and only a subset of controls are sampled per case.
See the NCC vignette for details.
Robustness to clustered data
Real-world survival data often exhibit between-cluster heterogeneity due
to multi-site enrollment, matched case-control designs, or hierarchical
sampling structures. Ignoring such clustering can lead to biased hazard
ratio estimates and invalid standard errors. The package addresses this
issue through stratified partial likelihoods, which allow the baseline
hazard function to vary freely across strata rather than imposing a
common baseline.
Robustness to tied event times
Tied event times frequently arise when follow-up is recorded on a coarse
time scale, such as daily records, scheduled clinical visits, or
discretized follow-up intervals. Direct application to heavily tied data
on the standard Cox partial likelihood (which assumes a continuous time
scale with no ties) can produce biased estimates due to incorrect
probability construction. The package incorporates tie-correction
methods—including the Breslow and Efron approximations—to adjust the
risk set contributions at tied event times and restore the validity of
partial likelihood inference.
High-dimensional variable selection Penalized estimation with ridge, lasso, and elastic net penalties is supported for variable selection and shrinkage, with tuning parameters selected via cross-validation by default. However, cross-validation optimizes predictive performance rather than variable selection stability, and the selected predictor set can vary across repeated runs or minor data perturbations. For users who need a reproducible and trustworthy shortlist of important predictors, the package provides a stability selection-based variable importance feature that identifies predictors consistently selected across resampled datasets.
Ensemble integration via bagged estimation
The package supports an ensemble strategy that combines bootstrapping,
external-data integration, and model aggregation. This bagged
integration approach reduces variance and improves predictive robustness
compared to relying on a single cross-validated integrated model.
Flexible cross-validation criteria
Model tuning supports a broad range of cross-validation criteria.
Discrimination- based measures include Harrell’s concordance index
(C-index) (Harrell et al. 1982), and
partial likelihood–based criteria include the Verweij & Van
Houwelingen (V&VH) loss and the cross-validated linear predictor
loss. For full details on each criterion, see Appendix: CV
Criteria.
Pathwise solution for integration weights
To select the integration weight
that governs the strength of external borrowing, the package provides
two complementary tuning strategies: (i) a grid search approach based on
a pre-specified sequence of candidate values, and (ii) an adaptive
tuning strategy using Bayesian optimization to directly explore the
integration weight space, which is particularly efficient when
evaluating each candidate is computationally expensive.
Package Workflow
The following flowchart illustrates the overall workflow of the
SurvBregDiv package. Users first choose an integration
strategy based on the type of external information available, then
select a study design (full-cohort Cox model or nested case–control).
The package supports both low-dimensional estimation and
high-dimensional penalized regression, with a suite of cross-cutting
features applicable across methods.
This vignette walks through the main functions with worked examples for each setting. The package supports coefficient estimation for low-dimensional settings and variable selection for high-dimensional settings, illustrated using the example datasets included in the package.
- For Cox proportional hazards model data integration, see Section Cox Proportional Hazards Model Data Integration.
- For nested case–control designs, see Section (Nested) Case-Control Data Integration.
Installation
You can install the package from CRAN:
install.packages("SurvBregDiv")Or install the development version from GitHub:
remotes::install_github("UM-KevinHe/SurvBregDiv", ref = "main")2. Cox Proportional Hazards Model
Depending on the type of external data available, the framework supports three broad methodological settings, each implemented through a corresponding set of functions:
Individual-Level External Data (via composite likelihood) When individual-level external data are accessible (e.g., for time-to-event outcomes, the user has covariates, survival outcomes, and follow-up times from an external cohort), the software provides the function such as
cox_indi()and related downstream utilities. These functions implement data integration through a composite likelihood framework (Wang and Zidek 2005; Gao and Carroll 2017).Summary-level External Coefficients / risk scores (via KL divergence) When only summary-level regression coefficients or external risk scores are available, the user can perform data integration via the Kullback–Leibler divergence.
Summary-level External Coefficients / risk scores + Curvature (via Mahalanobis distance) When or are available along with a positive semidefinite matrix (e.g., information or variance–covariance matrix), the user can perform data integration via the quadratic Mahalanobis distance.
Note: These three settings are not mutually exclusive. If individual-level external data are available, one may first fit an external model to obtain (and optionally ), then proceed with KL or Mahalanobis integration. Conversely, if only is available without curvature information, setting reduces the Mahalanobis distance to the squared Euclidean distance, making the Mahalanobis framework applicable in this setting as well.
Throughout all three settings, the stratified model is the default implementation. The conventional non-stratified model, which assumes a shared baseline hazard for all observations, is treated as a special case obtained by assigning all subjects to a single stratum.
2.1 Individual-Level External Data Integration (via composite likelihood)
When individual-level data are available for both the internal and
external cohorts, the function cox_indi() fits a Cox
proportional hazards model that integrates information from both
datasets via a weighted pseudo-likelihood approach. To use this
integration approach, the user must provide at least the covariate
matrices, event indicators, and event time for both internal and
external cohort.
We provide a toy example to illustrate the use of the software based
on the built-in dataset ExampleData_indi. This dataset
contains example time-to-event data from both internal and external
sources, including the covariate matrices, stratum information, event
indicators, and event times.
data(ExampleData_indi)
z_int <- ExampleData_indi$internal$z
delta_int <- ExampleData_indi$internal$status
time_int <- ExampleData_indi$internal$time
stratum_int <- ExampleData_indi$internal$stratum
z_ext <- ExampleData_indi$external$z
delta_ext <- ExampleData_indi$external$status
time_ext <- ExampleData_indi$external$time
stratum_ext <- ExampleData_indi$external$stratumThe function cox_indi() fits a sequence of weighted
stratified Cox models that integrate the internal and external datasets
through a list of integration weights
,
which governs the degree of information borrowing (via function argument
etas):
-
= 0 corresponds to the standard Cox model with no external contribution,
and
- larger values of increasingly pull the estimated coefficients toward the external information.
The user should rely on prior knowledge or problem-specific considerations to determine an appropriate range of ’s.
eta_list <- generate_eta(method = "exponential", n = 50, max_eta = 100)
fit.cox_indi <- cox_indi(
z_int = z_int,
delta_int = delta_int,
time_int = time_int,
stratum_int = stratum_int,
z_ext = z_ext,
delta_ext = delta_ext,
time_ext = time_ext,
stratum_ext = stratum_ext,
etas = eta_list
)For hyperparameter tuning of
,
we aim to select the value of
that yields the best predictive performance. We adopt cross-validation
and consider four criteria: two based on Harrell’s C-index (Harrell et al. 1982)—CIndex_pooled
and CIndex_foldaverage—and two loss-based
criteria—LinPred and V&VH. For cross
validation methods details, please refer to Page: Appendix: CV
Criteria.
We provide an example illustrating the use of the cross-validation
function cv.cox_indi() under the V&VH
criterion.
cvfit.cox_indi <- cv.cox_indi(
z_int = z_int,
delta_int = delta_int,
time_int = time_int,
stratum_int = stratum_int,
z_ext = z_ext,
delta_ext = delta_ext,
time_ext = time_ext,
stratum_ext = stratum_ext,
etas = eta_list,
nfolds = 5,
criteria = "V&VH"
)2.2 Summary-level External Coefficients / risk scores (via Kullback–Leibler Divergence)
External individual-level data are often inaccessible due to data governance, privacy regulations, or institutional agreements; only summary-level information may be available from the external source, typically in the form of estimated regression coefficients or an external risk score . In such cases, data integration can be carried out through a Kullback–Leibler divergence formulation. The minimal input required for this approach is , corresponding to the coefficient estimates obtained from the external model, or the external risk score. For methodology details, please refer to Page: Appendix: Cox KL Divergence.
We present the usage of the functions for low-dimensional and high-dimensional settings separately. Across
all implementations, the stratum argument controls
between-stratum heterogeneity; when no stratum information is provided,
all subjects are automatically assigned to a single stratum.
Low-Dimensional Integration
We begin with low-dimensional settings, where the
number of predictors is modest. Similarly, we provide a built-in
low-dimensional simulated dataset ExampleData_lowdim, which
consists of a training set (100 samples) and a test set (2000 samples)
with six predictors. We first extract the training components:
data(ExampleData_lowdim)
train <- ExampleData_lowdim$train
test <- ExampleData_lowdim$test
z <- train$z
delta <- train$status
time <- train$time
strat <- train$stratumThe corresponding built-in external regression coefficients can be obtained as follows:
beta_ext <- ExampleData_lowdim$beta_external_fairTo fit the KL divergence–based integrated model, we first generate a
suitable range of integration weights
using the function generate_eta(). The user should rely on
prior knowledge or problem-specific considerations to determine an
appropriate range. We then use the function coxkl() to fit
the model. The external regression coefficient
is supplied to the function through the argument
beta =.
eta_list <- generate_eta(method = "exponential", n = 50, max_eta = 10)
fit.coxkl <- coxkl(
z = z,
delta = delta,
time = time,
stratum = strat,
beta = beta_ext,
etas = eta_list
)Alternatively, instead of providing
,
users may supply an external risk score vector via the argument
RS =:
RS_ext <- as.matrix(z) %*% as.matrix(beta_ext)
fit.coxkl.RS <- coxkl(
z = z,
delta = delta,
time = time,
stratum = strat,
RS = RS_ext,
etas = eta_list
)The function cv.coxkl() performs
-fold
cross-validation (default
)
to select the integration parameter in the KL-integrated Cox model. We
consider four criteria: two based on Harrell’s C-index (Harrell et al. 1982)—CIndex_pooled
and CIndex_foldaverage—and two loss-based
criteria—LinPred and V&VH. For details,
please refer to Page: Appendix: CV Criteria. Below is
an example using the default "V&VH" criterion:
cvfit.coxkl <- cv.coxkl(
z = z,
delta = delta,
time = time,
stratum = strat,
beta = beta_ext,
etas = eta_list,
nfolds = 5,
criteria = "V&VH",
seed = 1)The cross-validated performance curve from hyperparameter tuning
functions cv.coxkl() can be visualized directly using
cv.plot():
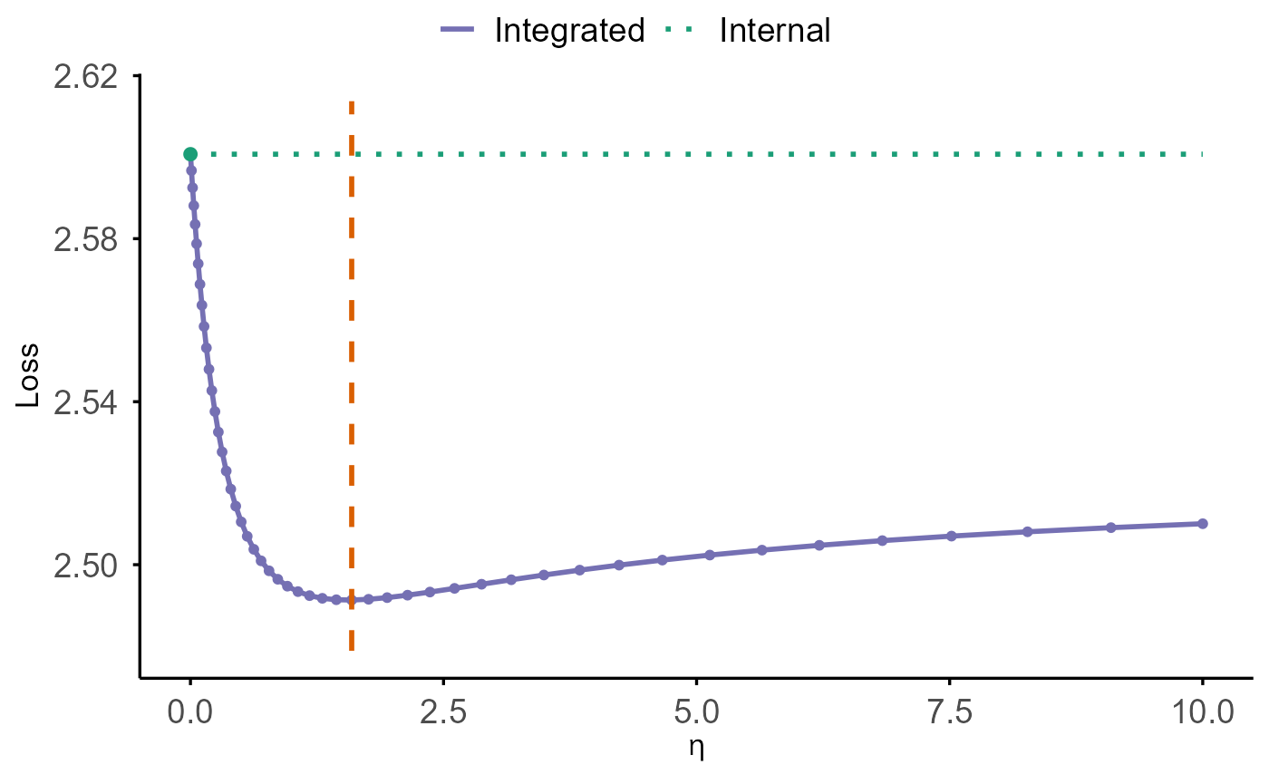
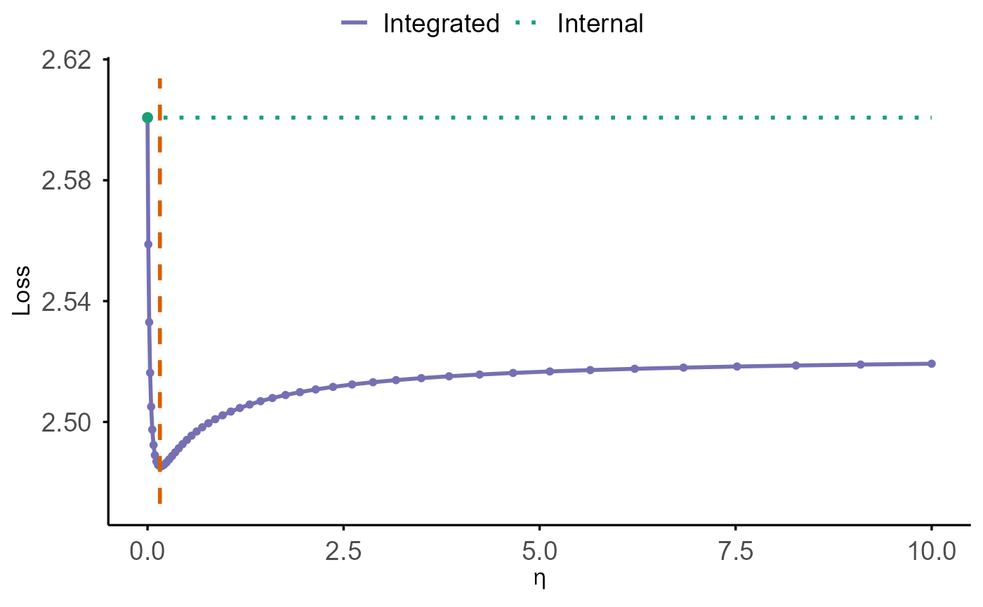
cv.plot(cvfit.coxkl)
- The solid purple curve displays the cross-validated loss across different values of .
- The green dotted horizontal line marks the internal baseline at = 0, representing the model that does not incorporate external information.
- The vertical dashed orange line indicates the optimal value, where the cross-validated loss is minimized.
A comparison between the purple curve and the green baseline shows whether borrowing external information improves prediction performance. Whenever the purple curve falls below the green line, using external information ( > 0) yields better predictive accuracy than relying solely on the internal model.
For datasets containing tied event times, users can
apply the coxkl_ties() and cv.coxkl_ties()
function, which extends the KL integrated Cox model to explicitly
accommodate ties. The function allows users to choose between the
“breslow” (Breslow 1974) and “exact” (Cox 1972) methods for tie handling. The Breslow
method provides a computationally efficient approximation and is
generally suitable when the number of tied events is moderate, whereas
the exact method yields more accurate inference in the presence of
extensive ties at the cost of increased computational burden. The
following example demonstrates the use of the Breslow method. For
methodology details, please refer to Page: Appendix: Cox KL:
Tied Event Times.
time_ties <- round(time, 2) # Rounding time introduces ties for demonstration
fit.coxkl.ties <- coxkl_ties(
z = z,
delta = delta,
time = time_ties,
stratum = strat,
beta = beta_ext,
etas = eta_list,
ties = "breslow"
)High-Dimensional Integration
In high-dimensional regimes—such as when the number of predictors is
comparable to or exceeds the sample size—the SurvBregDiv
package extends KL divergence–integrated Cox modeling with
regularization.
Two families of penalties are implemented:
-
Ridge penalty
(),
via
coxkl_ridge()and related downstream functions, which shrinks coefficients toward zero while yielding dense solutions. -
LASSO penalty
()
and Elastic net penalty (a mixture of
and
),
via
coxkl_enet()and related downstream functions, to enable sparse variable selection.
In addition to the integration weight , which determines the extent of information borrowed from external sources, the high-dimensional functions involve a regularization parameter that governs the strength of regularization. The parameter is a mixing coefficient that controls the relative contribution of the (LASSO) and (Ridge) components.
The built-in high-dimensional simulated dataset
ExampleData_highdim contains a training set (200 samples)
and a test set (2000 samples). The dataset includes 50 predictors
(Z1–Z50), of which 6 are signal variables and
the remaining 44 are AR(1) noise variables. Externally derived
coefficients are provided in beta_external:
data(ExampleData_highdim)
train_hd <- ExampleData_highdim$train
test_hd <- ExampleData_highdim$test
z_hd <- train_hd$z
delta_hd <- train_hd$status
time_hd <- train_hd$time
strat_hd <- train_hd$stratum
beta_external_hd <- ExampleData_highdim$beta_externalThe function coxkl_ridge() fits a KL-integrated Cox
model with a Ridge (L2) penalty on all predictors. External information
is incorporated through a KL-based integration term weighted by
(a user-specified scalar), while regularization is imposed through a
sequence of tuning parameters
.
If
is not provided, the function automatically generates a decreasing
lambda path.
We begin by fitting a KL–ridge model for a fixed integration weight using an automatically generated lambda sequence:
fit.coxkl_ridge <- coxkl_ridge(
z = z_hd,
delta = delta_hd,
time = time_hd,
stratum = strat_hd,
beta = beta_external_hd,
eta = 1
)The fitted object stores, for each value of :
-
$lambda— the sequence of lambda values (in decreasing order), -
$beta— estimated coefficients (one column per lambda), -
$linear.predictors— linear predictors for all observations across the lambda path, -
$likelihood— partial log-likelihood along the lambda path, -
$data— the data used for fitting.
The function coxkl_enet() fits a KL-integrated Cox model
with an elastic-net penalty, controlled by the mixing parameter
alpha. When alpha = 1, the penalty reduces to
LASSO, introducing coefficient sparsity in addition to KL-based
integration of external information. Similar, the penalty parameter
controls sparsity. If
is not provided, the function automatically generates a decreasing
lambda sequence.
Below, we illustrate the workflow using the LASSO special
case (alpha = 1) with an automatically generated lambda
path:
fit.coxkl_LASSO <- coxkl_enet(
z = z_hd,
delta = delta_hd,
time = time_hd,
stratum = strat_hd,
beta = beta_external_hd,
eta = 1,
alpha = 1 # LASSO penalty
)The fitted object stores, for each lambda value:
-
$lambda— the lambda sequence (in decreasing order), -
$beta— estimated coefficients (one column per lambda), -
$likelihood— partial log-likelihood along the lambda path, -
$data— the data used for fitting.
Objects from coxkl_ridge() or coxkl_enet()
functions can be visualized using the S3 plotting method
plot():
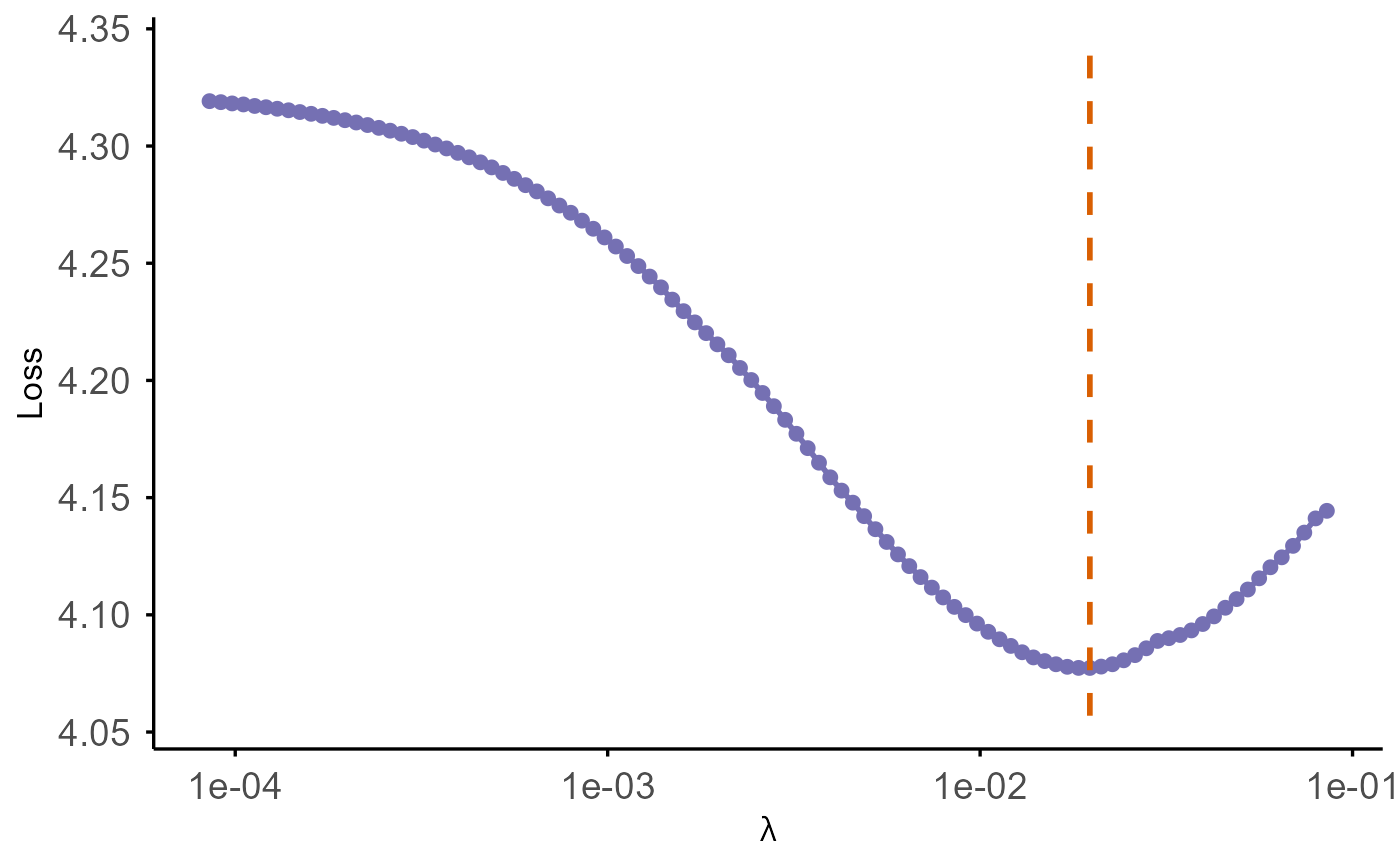
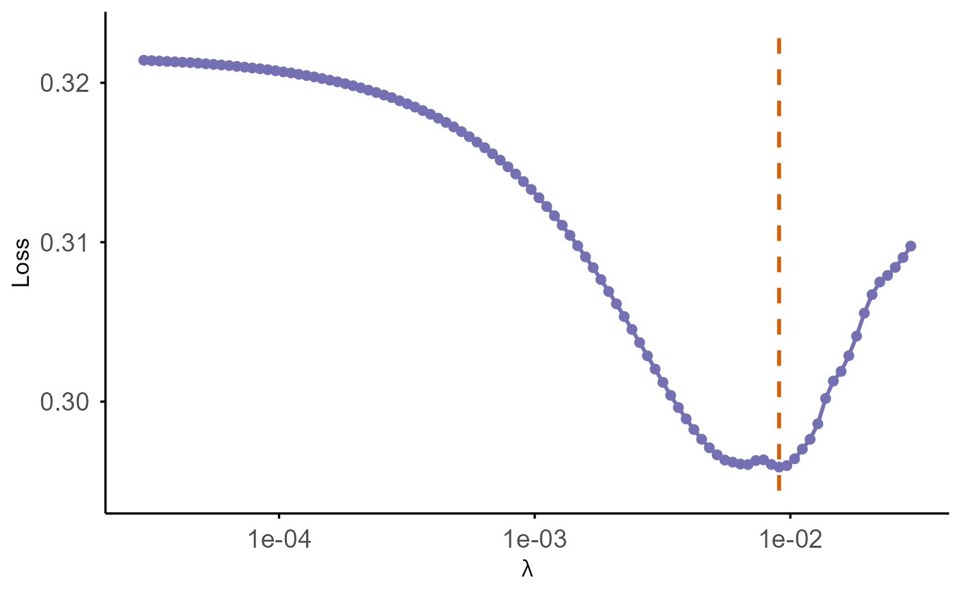
This plots (at given ):
- Loss or C-index versus the penalty parameter ,
- x-axis on a reversed log10 scale (larger penalties on the left, smaller penalties on the right),
- y-axis labeled as loss or C-index,.
- A vertical dashed orange line marks the optimal value of λ, where the loss reaches its minimum on the evaluated grid.
plot(
fit.coxkl_LASSO,
test_z = test_hd$z,
test_time = test_hd$time,
test_delta = test_hd$status,
test_stratum = test_hd$stratum,
criteria = "loss"
)
For penalized KL-integrated models, the functions
cv.coxkl_ridge() and cv.coxkl_enet() perform
K-fold cross-validation to tune the integration parameter
,
while internally scanning over a
path for each candidate
.
For each value of
,
the cross-validation procedure:
- evaluates a sequence of ridge or elastic-net penalties ,
- computes the chosen cross-validation criterion on the held-out folds,
- selects the best for that ,
- aggregates the performance across folds into summary tables.
The supported criteria also include two based on Harrell’s C-index
(Harrell et al.
1982)—CIndex_pooled and
CIndex_foldaverage—and two loss-based
criteria—LinPred and V&VH. For details,
please refer to Page: Appendix: CV Criteria.
Below we demonstrate tuning
using 5-fold cross-validation and the V&VH criterion
for the LASSO-penalized integrated model (alpha = 1). The
range of integration weights
can be generated by using the function generate_eta(). The
user should rely on prior knowledge or problem-specific considerations
to determine an appropriate range. (For ridge, use
cv.coxkl_ridge() analogously.)
eta_grid_hd <- generate_eta(method = "exponential", n = 50, max_eta = 50)
cvfit.coxkl_LASSO <- cv.coxkl_enet(
z = z_hd,
delta = delta_hd,
time = time_hd,
stratum = strat_hd,
beta = beta_external_hd,
etas = eta_grid_hd,
alpha = 1, # LASSO
nfolds = 5,
cv.criteria = "V&VH",
seed = 1
)The best for each (according to the chosen criterion) is provided by:
head(cvfit.coxkl_LASSO$integrated_stat.best_per_eta)## eta lambda Loss
## 1 0.00000000 0.10193604 2.842157
## 2 0.04976825 0.09973335 2.841094
## 3 0.10444073 0.09754243 2.840066
## 4 0.16450069 0.09537274 2.839077
## 5 0.23047903 0.03052973 2.837524
## 6 0.30295895 0.02783069 2.831473
The helper function cv.plot() can be used to visualize
performance versus
:
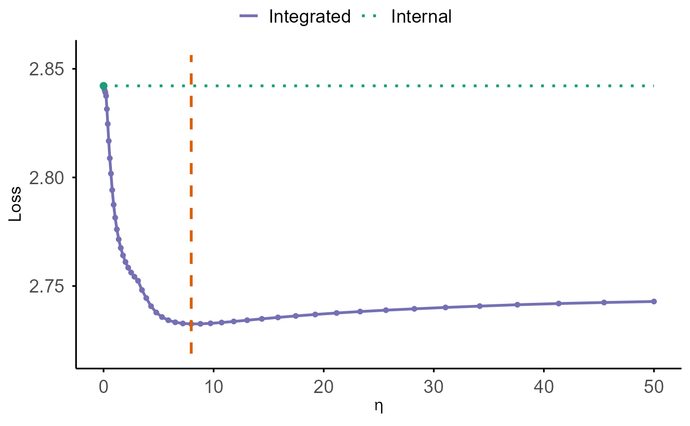
cv.plot(cvfit.coxkl_LASSO)
The resulting plot displays:
- a purple curve showing the cross-validated performance across the sequence (loss or C-index),
- a green dotted horizontal line indicating the internal baseline at = 0,
- a green point marking the baseline performance,
- and a vertical dashed orange line denoting the optimal , where the cross-validated loss attains its minimum.
Variable Importance and Stability Selection
For high-dimensional integrated models, users are often interested in
identifying predictors that are selected in a stable and reproducible
manner under regularization. The function
variable_importance() assesses variable importance using a
bootstrap-based refitting strategy applied to the integrated LASSO or
elastic-net models fitted by cv.coxkl_enet. Specifically,
the model is repeatedly refit on bootstrap resamples of the data, and a
predictor is recorded as selected if its estimated coefficient is
nonzero in the cross-validated optimal model. The resulting importance
score for each variable is defined as its selection frequency across
bootstrap replications. For machines that support parallel computing,
users can specify the ncores argument to accelerate the
computation.
imp.coxkl <- variable_importance(
z = z_hd,
delta = delta_hd,
time = time_hd,
stratum = strat_hd,
beta = beta_external_hd,
etas = eta_grid_hd,
B = 100,
ncores = 10
)After computing variable importance based on bootstrap selection
frequencies, users can further call the generic plot()
method to visualize the relative importance of predictors. The
plot() method displays selection frequencies ordered from
highest to lowest, allowing users to easily identify variables that are
most consistently selected across bootstrap replications. Optional
arguments such as a selection-frequency threshold and the number of top
variables to display can be used to focus the visualization on the most
stable predictors.
plot(imp.coxkl, threshold = 0.6, top = 20)
Classical LASSO tuned via cross-validation performs well for prediction, but it is often unstable for variable selection: small perturbations of the data or changes in cross-val idation splits may lead to different selected subsets, particularly in high-dimensional or correlated settings. Stability selection provides a complementary approach that emphasizes reproducibility by repeatedly perturbing the data and recording how frequently each variable is selected across subsamples.
The functions coxkl_enet.StabSelect() extend the
cross-validated elastic-net procedures
(e.g. cv.coxkl_enet()) by repeatedly fitting the integrated
elastic-net model on multiple subsamples (controlled by the parameter
B). For each subsample, the model is fit using its own
cross-validated tuning parameters, and the selection status of each
variable along the regularization path is recorded. The function returns
the empirical selection frequency of each variable across resamples and
across the entire penalty path, providing a stability-oriented summary
of variable importance.
coxkl.StabSelect <- coxkl_enet.StabSelect(
z = z_hd,
delta = delta_hd,
time = time_hd,
stratum = strat_hd,
beta = beta_external_hd,
etas = eta_list,
cv.criteria = "CIndex_pooled",
B = 100,
ncores = 10
)Objects returned by coxkl_enet.StabSelect() can be
visualized using the S3 plotting method plot(). The x-axis
corresponds to the penalty parameter
on a reversed log10 scale, and the y-axis shows the selection
frequency—a continuous measure of relative variable importance.
Variables with higher selection frequencies are more consistently
retained across resamples, indicating greater importance. Users may
optionally specify a threshold (between 0 and 1) to
visually distinguish variables with high importance from the rest.
plot(coxkl.StabSelect, threshold = 0.7)
Bagging for High-Dimensional Models
Besides cross-validated LASSO and stability selection, we additionally support an ensemble strategy that combines bootstrapping, external-data integration, and model aggregation. Conceptually similar to bootstrap aggregation (bagging).
For each bootstrap sample, the integrated model is refit with its own cross-validated tuning parameters, and the resulting linear predictors are aggregated across bootstrap replicates. Unlike stability selection, the goal here is not variable selection, but prediction stabilization: different bootstrap replicates may recruit different levels of external borrowing, allowing weak or noisy external signals to be averaged out rather than over-amplified by a single fit. As a result, this bagged integration approach reduces variance and improves predictive robustness compared to relying solely on a single cross-validated integrated LASSO model.
The functions coxkl_enet_bagging() implement this
ensemble strategy. The following example demonstrates how to apply
coxkl_enet_bagging() for bagged integration in
high-dimensional settings. The function inherits the arguments of
cv.coxkl_enet(), with an additional parameter
B that controls the number of subsamples used in the
ensemble.
bagging.coxkl <- coxkl_enet_bagging(
z = z_hd,
delta = delta_hd,
time = time_hd,
stratum = strat_hd,
beta = beta_external_hd,
etas = eta_list,
B = 5,
seed = 1,
ncores = 5
)The returned object contains the bagged coefficient estimate (stored
in bagging.coxkl$best_beta) as well as the all
bootstrap-specific estimates (bagging.coxkl$all_betas). In
practice, bagging.coxkl$best_beta can be treated as the
final integrated elastic-net coefficient vector for downstream analysis;
for example, risk scores on a new design matrix z_new can
be computed via the linear predictor
z_new %*% bagging.coxkl$best_beta, while
bagging.coxkl$all_betas can be inspected to assess the
variability of the bootstrap ensemble.
Multi-Source Integration
In many applications, multiple sources of external information may be available, each providing a distinct set of external coefficient estimates derived from different studies, populations, or modeling strategies. Instead of relying on a single external source, it can be beneficial to integrate information from multiple sources to obtain a more robust and less source-specific estimate.
The function coxkl_enet.multi() fits KL-integrated Cox
elastic-net models using multiple external coefficient vectors. The
model is fitted on the full dataset once for each element in beta_list,
and the resulting coefficient estimates are combined across sources
(e.g., by averaging) to obtain a single integrated estimate.
beta_list <- list(
ExampleData_highdim$beta_external,
ExampleData_highdim$beta_external.multi4,
ExampleData_highdim$beta_external.multi5
)
multi.out <- coxkl_enet.multi(
z = z_hd,
delta = delta_hd,
time = time_hd,
stratum = strat_hd,
beta_list = beta_list,
etas = eta_grid_hd,
combine = "mean"
)The returned object is of class "coxkl_enet.multi" and
contains the following key components:
-
best_beta: the aggregated coefficient vector, obtained by combining the per-source estimates according to thecombinerule (here,"mean"). -
all_betas: a matrix of dimension whose columns are the coefficient vectors from each successfully fitted source model. -
valid_sources: the number of sources that produced a successful fit and were included in the aggregation.
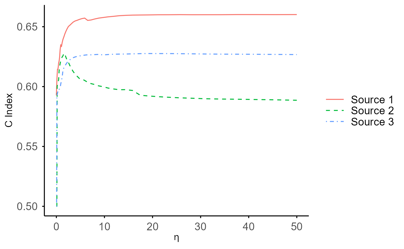
Visualising Multi-Source Performance
The plot() method for "coxkl_enet.multi"
objects displays how model performance varies as a function of the
integration parameter
for each external source, overlaid on a single figure.
plot(multi.out,
test_z = test_hd$z,
test_time = test_hd$time,
test_delta = test_hd$status,
test_stratum = test_hd$stratum,
criteria = "CIndex")
Each curve traces the performance of one external source across the grid, from to . The shape of each curve provides a natural diagnostic for the quality of the corresponding external model: a source whose curve peaks at a relatively small and subsequently plateaus or declines indicates that only limited information should be borrowed from that source, suggesting poorer compatibility with the internal data. Conversely, a source whose performance continues to improve or remains stable at larger values of signals that the external model is well-aligned with the internal population, and a higher degree of transfer is warranted.
2.3 Summary-level External Coefficients / risk scores + Curvature (via Mahalanobis distance)
Compared with Kullback–Leibler Divergence Data Integration, the Mahalanobis distance approach is applicable when the user can also provide a positive semidefinite matrix summarizing the curvature of the external objective function (e.g., an information matrix, a variance–covariance matrix, or variance information only). The minimal input required for this approach is and . If is not supplied, the function defaults to using the identity matrix, which reduces the Mahalanobis distance penalty to the squared Euclidean distance.
We present the usage of the functions for low-dimensional and high-dimensional settings separately.
Low-Dimensional Integration
We begin with low-dimensional settings, where the
number of predictors is modest. The description of the built-in
low-dimensional simulated dataset ExampleData_lowdim, as
well as the example external
,
is the same as in the KL divergence
section.
To fit the Mahalanobis distance–based integrated model, we first
generate a suitable range of integration weights
using the function generate_eta(). The user should rely on
prior knowledge or problem-specific considerations to determine an
appropriate range. We then use the function cox_MDTL() to
fit the model. The external regression coefficient
is supplied to the function through the argument beta =,
and the external curvature matrix
through the argument vcov =. Below, we illustrate the usage
when no external
matrix is provided by setting vcov = NULL.
eta_list <- generate_eta(method = "exponential", n = 50, max_eta = 10)
fit.cox_MDTL <- cox_MDTL(
z = z,
delta = delta,
time = time,
stratum = strat,
beta = beta_ext,
vcov = NULL,
etas = eta_list
)Users may directly call the plot() method to visualize
the model’s fitted performance on the training data without providing
additional test data. If a test set is supplied, performance metrics are
computed using the test set instead:
plot(
fit.cox_MDTL,
test_z = test$z,
test_time = test$time,
test_delta = test$status,
test_stratum = test$stratum,
criteria = "loss"
) 
The function cv.cox_MDTL() performs
-fold
cross-validation (default
)
to select the integration parameter in the KL-integrated Cox model. We
consider four criteria: two based on Harrell’s C-index (Harrell et al. 1982)—CIndex_pooled
and CIndex_foldaverage—and two loss-based
criteria—LinPred and V&VH. For details,
please refer to Page: Appendix: CV Criteria. Below is
an example using the default "V&VH" criterion:
cvfit.cox_MDTL <- cv.cox_MDTL(
z = z,
delta = delta,
time = time,
stratum = strat,
beta = beta_ext,
etas = eta_list,
vcov = NULL,
nfolds = 5,
criteria = "V&VH",
seed = 1)The cross-validated performance curve from hyperparameter tuning
functions cv.cox_MDTL() can be visualized directly using
cv.plot():
cv.plot(cvfit.cox_MDTL)
High-Dimensional Integration
In high-dimensional regimes—such as when the number of predictors is
comparable to or exceeds the sample size—the SurvBregDiv
package extends Mahalanobis Distance–integrated Cox modeling with
regularization. The families of penalties, the tuning parameters, the
built-in high-dimensional dataset ExampleData_highdim, and
the workflow for fitting and tuning penalized KL-integrated models are
the same as described in the KL divergence
section. The only difference is that users should use the functions
cox_MDTL_ridge() and cox_MDTL_enet() for
fitting, and cv.cox_MDTL_ridge() and
cv.cox_MDTL_enet() for cross-validation.
For example, we fit a Mahalanobis Distance-integrated Ridge model for a fixed integration weight using an automatically generated lambda sequence:
fit.cox_MDTL_ridge <- cox_MDTL_ridge(
z = z_hd,
delta = delta_hd,
time = time_hd,
stratum = strat_hd,
beta = beta_external_hd,
vcov = NULL,
eta = 1
)The fitted object stores, for each value of :
-
$lambda— the sequence of lambda values (in decreasing order), -
$beta— estimated coefficients (one column per lambda), -
$linear.predictors— linear predictors for all observations across the lambda path, -
$likelihood— partial log-likelihood along the lambda path, -
$data— the data used for fitting.
The function cox_MDTL_enet() fits a KL-integrated Cox
model with an elastic-net penalty, controlled by the mixing parameter
alpha. When alpha = 1, the penalty reduces to
LASSO, introducing coefficient sparsity in addition to KL-based
integration of external information. Similar, the penalty parameter
controls sparsity. If
is not provided, the function automatically generates a decreasing
lambda sequence.
Below, we illustrate the workflow using the LASSO special
case (alpha = 1) with an automatically generated lambda
path:
fit.cox_MDTL_LASSO <-cox_MDTL_enet(
z = z_hd,
delta = delta_hd,
time = time_hd,
stratum = strat_hd,
beta = beta_external_hd,
vcov = NULL,
eta = 1,
alpha = 1 # LASSO penalty
)The fitted object stores, for each lambda value:
-
$lambda— the lambda sequence (in decreasing order), -
$beta— estimated coefficients (one column per lambda), -
$likelihood— partial log-likelihood along the lambda path, -
$data— the data used for fitting.
Objects from cox_MDTL_ridge() or
cox_MDTL_enet() functions can be visualized using the S3
plotting method plot():
This plots (at given ):
- Loss or C-index versus the penalty parameter ,
- x-axis on a reversed log10 scale (larger penalties on the left, smaller penalties on the right),
- y-axis labeled as loss or C-index,.
- A vertical dashed orange line marks the optimal value of λ, where the loss reaches its minimum on the evaluated grid.
plot(
fit.cox_MDTL_LASSO,
test_z = test_hd$z,
test_time = test_hd$time,
test_delta = test_hd$status,
test_stratum = test_hd$stratum,
criteria = "loss"
)
For penalized KL-integrated models, the functions
cv.cox_MDTL_ridge() and cv.cox_MDTL_enet()
perform K-fold cross-validation to tune the integration parameter
,
while internally scanning over a
path for each candidate
.
For each value of
,
the cross-validation procedure:
- evaluates a sequence of ridge or elastic-net penalties ,
- computes the chosen cross-validation criterion on the held-out folds,
- selects the best for that ,
- aggregates the performance across folds into summary tables.
The supported criteria also include two based on Harrell’s C-index
(Harrell et al.
1982)—CIndex_pooled and
CIndex_foldaverage—and two loss-based
criteria—LinPred and V&VH. For details,
please refer to Page: Appendix: CV Criteria.
Below we demonstrate tuning
using 5-fold cross-validation and the V&VH criterion
for the LASSO-penalized integrated model (alpha = 1). The
range of integration weights
can be generated by using the function generate_eta(). The
user should rely on prior knowledge or problem-specific considerations
to determine an appropriate range. (For ridge, use
cv.cox_MDTL_ridge() analogously.)
eta_grid_hd <- generate_eta(method = "exponential", n = 50, max_eta = 100)
cvfit.cox_MDTL_LASSO <- cv.cox_MDTL_enet(
z = z_hd,
delta = delta_hd,
time = time_hd,
stratum = strat_hd,
beta = beta_external_hd,
vcov = NULL,
etas = eta_grid_hd,
alpha = 1, # LASSO
nfolds = 5,
cv.criteria = "V&VH",
seed = 1
)The helper function cv.plot() can be used to visualize
performance versus
:
For variable importance and stability selection, the functions
variable_importance() and
cox_MDTL_enet.StabSelect() can be applied to the
Mahalanobis distance–integrated elastic-net models fitted by
cv.cox_MDTL_enet(), using the same interface and workflow
as described in the sections on variable
importance and stability selection and Bagging in the KL divergence section.
3. (Nested) Case-Control Design
In the NCC setting, event times are represented through matched
case–control sets, and estimation proceeds via conditional logistic
regression. SurvBregDiv enables external information
borrowing within this framework through Bregman divergence, allowing
improved efficiency while respecting the matched-set structure. The
remainder of this section demonstrates the core usage and workflow.
Standard matched case–control or matched cohort studies can be viewed as
special cases of the NCC design. For methodology details, please refer
to Page: Appendix: NCC KL Divergence.
We adopt the KL-divergence approach for data integration and present the usage of the functions for low-dimensional and high-dimensional settings separately.
3.1 Low-Dimensional Integration
The built-in simulated dataset for NCC designs,
ExampleData_cc, contains a training set (1000 samples) and
a test set (2500 samples). The data include a stratum
variable, where observations with the same stratum ID belong to the same
matched set. The training data contain 200 matched sets and the test
data contain 500 matched sets, each constructed under a 1:4 matching
scheme. The dataset further includes six predictors
(Z1–Z6). Externally derived coefficients are
provided in beta_external:
data(ExampleData_cc)
train.cc <- ExampleData_cc$train
test.cc <- ExampleData_cc$test
z.cc <- train.cc$z
y.cc <- train.cc$y
set.cc <- train.cc$stratum
beta_ext.cc <- ExampleData_cc$beta_externalThe main fitting function for this setting is ncckl.
Users must specify the tie-handling method via the method
argument. For 1:M matched case–control studies, "breslow"
and "exact" yield identical results, although
"exact" is theoretically preferable. For n:m matched
designs with
,
the two methods can differ.
To use the KL divergence–based integrated model, the user must at
least provide the estimated external regression coefficients
via the argument beta in the function ncckl().
The integration weights
can be generated using the function generate_eta(). The
user should rely on prior knowledge or problem-specific considerations
to determine an appropriate range of
values.
eta_list <- generate_eta(method = "exponential", n = 50, max_eta = 5)
ncckl.fit_breslow <- ncckl(y = y.cc, z = z.cc, stratum = set.cc,
eta = eta_list, beta = beta_ext.cc,
method = "breslow")Users may directly call the plot() method to visualize
the model’s fitted performance on the training data without providing
additional test data. If a test set is supplied, performance metrics are
computed using the test set instead:
plot(
ncckl.fit_breslow,
test_z = test.cc$z,
test_delta = test.cc$y,
test_stratum = test.cc$stratum,
criteria = "loss"
)
Cross-validation for tuning
can be performed via cv.ncckl(), which performs K-fold
cross-validation to tune the integration parameter
.
The supported criteria include predicted deviance
(loss), AUC (Hanley and
McNeil 1982), and Brier Score (Brier)(Glenn et al. 1950). For details, please refer
to Page: Appendix: CV Criteria.
Below we demonstrate tuning
using 5-fold cross-validation and the V&VH criterion
for the LASSO-penalized integrated model (alpha = 1). The
range of integration weights
can be generated by using the function generate_eta(). The
user should rely on prior knowledge or problem-specific considerations
to determine an appropriate range. (For ridge, use
cv.coxkl_ridge() analogously.)
cv.ncckl.fit_breslow <- cv.ncckl(
y = y.cc,
z = z.cc,
stratum = set.cc,
beta = beta_ext.cc,
etas = eta_list,
method = "exact",
nfolds = 5,
criteria = "loss"
)The cross-validated performance curve can be visualized using
cv.plot():
cv.plot(cv.ncckl.fit_breslow)
The plot displays a purple curve tracing the cross-validated performance across the grid, a green dotted horizontal line representing the internal baseline at = 0 (with a green point marking its value), and a vertical dashed orange line indicating the optimal at which the cross-validated loss is minimized.
3.2 High-Dimensional Integration
The built-in simulated dataset for NCC designs,
ExampleData_cc_highdim, contains a training set with 50
matched sets and a test set with 500 matched sets, each constructed
under a 1:5 matching scheme. The dataset includes 10 predictors
(Z1–Z20). Externally derived coefficients are
provided in beta_external:
data(ExampleData_cc_highdim)
train.cc_hd <- ExampleData_cc_highdim$train
test.cc_hd <- ExampleData_cc_highdim$test
z.cc_hd <- train.cc_hd$z
y.cc_hd <- train.cc_hd$y
set.cc_hd <- train.cc_hd$stratum
beta_ext.cc_hd <- ExampleData_cc_highdim$beta_externalFor high-dimensional NCC data, we demonstrate usage with
ncckl_enet(), which fits KL-integrated conditional logistic
regression models with elastic-net penalties.
ncckl_enet_fit <- ncckl_enet(
y = y.cc_hd,
z = z.cc_hd,
stratum = set.cc_hd,
beta = beta_ext.cc_hd,
eta = 0
)The fitted object can be visualized using the S3 plot()
method:
plot(
ncckl_enet_fit,
test_z = test.cc_hd$z,
test_delta = test.cc_hd$y,
test_stratum = test.cc_hd$stratum,
criteria = "loss"
)
Cross-validation for tuning
can be performed via cv.ncckl_enet():
eta_list <- generate_eta(method = "exponential", n = 50, max_eta = 5)
cv.ncckl_enet_fit <- cv.ncckl_enet(
y = y.cc_hd,
z = z.cc_hd,
stratum = set.cc_hd,
beta = beta_ext.cc_hd,
etas = eta_list,
alpha = 1,
nfolds = 5,
criteria = "loss"
)The cross-validated performance curve can be visualized using
cv.plot():
cv.plot(cv.ncckl_enet_fit)
The plot displays a purple curve tracing the cross-validated
performance across the
grid, a green dotted horizontal line representing the internal baseline
at eta = 0 (with a green point marking its value), and a
vertical dashed orange line indicating the optimal
at which the cross-validated loss is minimized.